بازیافت شیمیایی ضایعات فوم PU ، محصولات نامطلوب متعددی تولید میکند که کنترل آنها دشوار است. یک روش جایگزین، جداسازی و خالصسازی پلیال تشکیلشده است؛ اما این فرآیند بسیار پرهزینه و زمانبر است. فرآیند جدید نه تنها از یک عامل شیمیایی متفاوت استفاده میکند، بلکه شامل دو یا چند مرحله است که عملیات شیمیایی کاملاً متمایزی را با هم ترکیب میکند. فرآیندهای بازیافت شیمیایی ترکیبی پتانسیل رشد عظیمی برای کاربردهای صنعتی آینده دارند. این روشها دارای چندین مرحله بوده و فرایندهای با عملیات شیمیایی مختلف مانند هیدروگلیکولیز، گلیکولیز-آمینولیز و آمینولیز-هیدرولیز را شامل میشوند.
بازیافت شیمیایی فوم پلی یورتان به روش ترکیبی هیدروگلیکولیز
فوم پلییورتان توسط ترکیبی از مواد شیمیایی مختلف مانند آب، دیاتیلنگلیکول و هیدروکسیدهای فلزات قلیایی مانند هیدروکسیدهای لیتیوم، هیدروکسیدهای سدیم و هیدروکسیدهای پتاسیم در دمای بالا، یعنی ۲۰۰ درجه سانتیگراد، تخریب میشود. این فرآیند به عنوان هیدروگلیکولیز شناخته میشود. این فرآیند نسبتاً یک فرآیند تصفیه شیمیایی پیچیده است که با افزودن آب به مراحل گلیکولیز انجام میشود. شرکت فورد موتور این فرآیند را ایجاد کرده است. آنها ادعا کردند که این فرآیند ترکیبی محصول با کیفیت بالاتری را در مقایسه با فرآیند گلیکولیز ساده تولید میکند. نمایش شماتیک فرآیند هیدروگلیکولیز در شکل نشان داده شده است.

بازیافت شیمیایی فوم پلی یورتان به روش ترکیبی گلیکولیز-آمینولیز
بازیافت شیمیایی فوم پلی یورتان توسط مخلوطهای اتیلنگلیکول و اتانولآمین در دماهای بالا (حدود ۲۰۰ درجه سانتیگراد) قبلاً گزارش شده است که محصول حاصل برای تولید فومهای PU سفت و سخت استفاده میشود. ترکیب چندین عامل آمینی با گلیکولها نیز برای شکستن یورتانها با استفاده از آمینهای آلیفاتیک ثانویه مانند دی-ان-بوتیلآمین به همراه یک یا چند گلیکول استفاده شده است. این فرآیند در دماهای بالا بین ۱۸۰ تا ۲۲۰ درجه سانتیگراد انجام میشود تا تجزیه اورهها مهار شود.
بازیافت شیمیایی فوم پلی یورتان به روش ترکیبی آمینولیز-هیدرولیز
آمینولیز-هیدرولیز فوم PU تاکنون به ندرت مورد مطالعه قرار گرفته است و مقالات علمی بسیار کمی در مورد استفاده از این فرآیند در مقیاس تجاری وجود دارد. بازیافت شیمیایی فوم PU از طریق شکستن زنجیره آمینولیتیک و به دنبال آن هیدرولیز، پلیالها و آمینهای اصلی را تولید میکند. مطالعاتی در مورد آمینولیز و هیدرولیز ترکیبی فوم PU توسط مخلوطهای دی اتانول آمین و محلول آبی NaOH نیز انجام شده است.
نتیجه گیری
فوم PU را میتوان از سه طریق بازیافت و استفاده مجدد کرد: ۱) بازیافت فیزیکی/مکانیکی، ۲) بازیافت شیمیایی و ۳) بازیافت شیمیایی ترکیبی. روش هیدروگلیکولیز ترکیبی، از نظر اقتصادی و زیستمحیطی نوین است زیرا از مقدار کمتری حلال استفاده میکند و تعداد کمتری از محصولات جانبی ناخواسته تولید میکند. علاوه بر این، فرآیند ترکیبی گلیکولیز-آمینولیز منجر به کاهش قابل توجه زمان فرآیند دپلیمریزاسیون در مقایسه با رویکردهای سادهتر میشود. با این حال، بدلیل افزایش دشواری فنی و هزینه بیش از حد، دستیابی به تولید صنعتی در مقیاس بزرگ یک چالش است. برای غلبه بر این مشکلات، تحقیقات بیشتری مورد نیاز است.
منبع
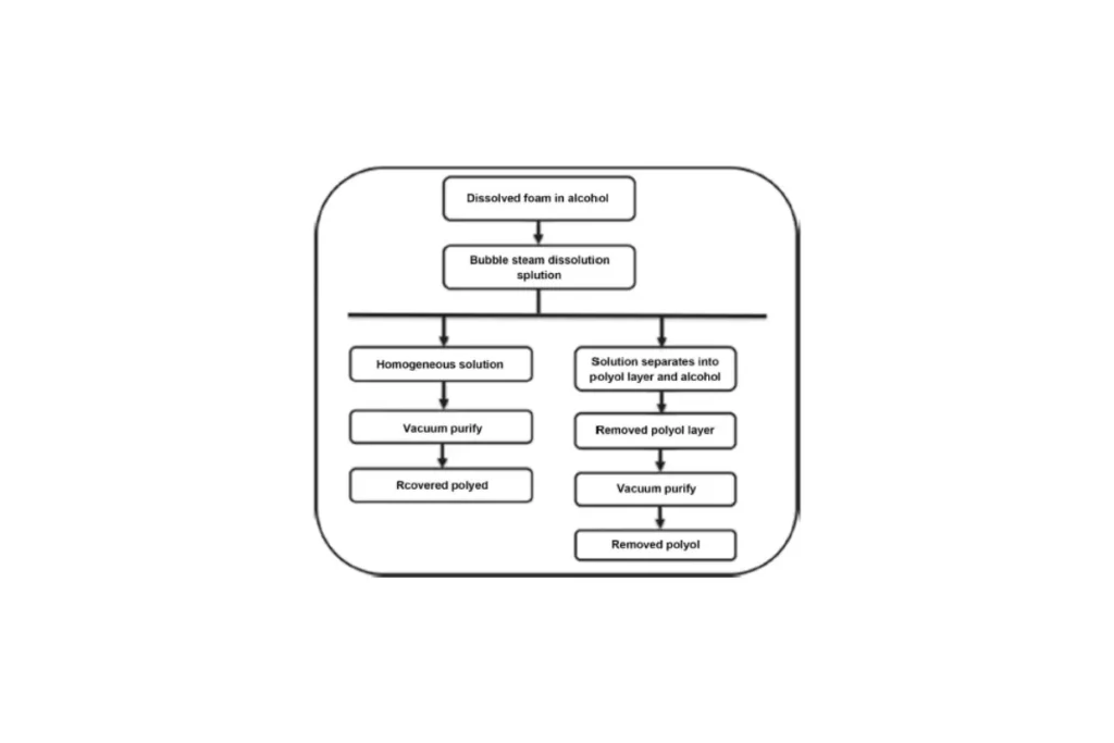
[۱] John, L., Gerlock, J.B. and Albright, J. (1982) Process for Polyol Recovery from Polyurethane Foam Comprising Alcohol and Steam Hydrolysis. US Patent No. 4316992.
[۲] Kondo, O., Hashimoto, T. and Hasegawa, H.U.S. (1993) Patent 4014809, 197722.
[۳] Benes, H., Hajek, M., Horak, Z. and Krulis, Z. (2010) Method of Recycling Waste Polyurethane Foams. US Patent No. EP2183311A2.

بدون دیدگاه